
SISTEMAS DE DEGELO AUTOMÁTICO
Abaixo da temperatura de evaporação de 0º C, surge a formação de gelo na serpentina do evaporador, que aumenta à medida que a temperatura de evaporação reduz e o tempo que a porta da câmara permanece aberta, devido à entrada de ar úmido. Entretanto, usualmente só a partir de -10º C de evaporação é que se prevê um sistema de degelo apropriado, já que em temperaturas mais altas, o próprio ar da câmara, que esteja acima de 0 º C promove o derretimento do gelo eventualmente presente, bastando para isso manter os ventiladores ligados, enquanto a refrigeração permanece desligada.
O degelo pode ser do tipo manual ou automático. O tipo manual, de investimento menor, depende das manobras que o operador de sala de máquinas faz, abrindo e fechando válvulas de bloqueio. Evidentemente, a qualidade do processo fica na dependência da disponibilidade e competência do operador, que invariavelmente não o executa corretamente, retardando o início do degelo ou deixando correr o processo por mais tempo do que o necessário, o que acarreta prejuízos. No primeiro caso, causa elevada formação de gelo, na qual reduz a troca térmica, seja pelo poder isolante do gelo, seja pela obstrução progressiva do ar que atravessa o evaporador. Já no segundo caso, causa elevação da temperatura interna da câmara, devido à passagem de gás quente dentro da serpentina, quando não há mais a presença de gelo.
Por estes motivos é que mais e mais os clientes solicitam a opção pelo degelo automático, que opera totalmente independente da intervenção humana. Há exceções, por exemplo, quando se projeta um túnel de congelamento automático (sistema de esteiras) e que previamente é sabido que a freqüência de degelo será muito pequena. Nestes casos, principalmente em túneis de grande porte, como o investimento na aquisição de enormes válvulas de controle é muito alto, se aceita o degelo manual, mesmo porque nestas situações o túnel já finalizou o processo de congelamento e está parado. E é a partir deste momento que se inicia o degelo.
Vamos abordar duas formas de se montar o sistema de degelo automático e embora estejamos omitindo o degelo manual, entenda-se que a diferença entre o manual e o automático é apenas o fato de termos nos sistema automáticos, além das válvulas manuais, as válvulas solenóides, que permitem seu comando a distância.
Seja como for, o degelo em instalações de refrigeração industrial emprega como meio de aquecimento, o gás quente e eventualmente também a água. Assim, diferente dos sistemas menores de refrigeração comercial, que utilizam resistências elétricas, na planta industrial é proibitivo esta aplicação devido ao tamanho dos evaporadores, que necessitariam de resistências de elevada potência, resultando num alto consumo de energia.
Normalmente para temperaturas de evaporação de – 10º C, apenas o uso de um chuveiro de água no bloco da serpentina é suficiente para se fazer o degelo, enquanto que nas câmaras de congelados e túneis se aplica uma combinação de gás quente mais água, que é liberada apenas nos 5 minutos finais do degelo em conjunto com o gás quente. O uso da água se restringe nestes casos apenas para lavar o bloco e retirar / derreter eventuais pedaços de gelo que se soltaram das aletas, mas ainda não se derreteram totalmente e por isso, não escoaram pelo dreno, podendo se acumular durante os vários ciclos de degelo e causar transbordamento de água da bandeja do evaporador. A parte deste padrão existe uma tendência de se evitar o uso da água e apenas aplicar o gás quente para o degelo para evitar o desperdício de água, o que é conseguido principalmente quando o evaporador é construído com aletas de alumínio, cujo material apresenta condutibilidade térmica bem mais elevada que o aço.
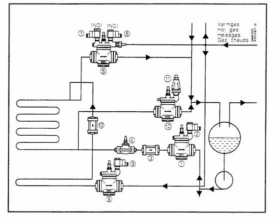
A primeira forma de se montar um sistema de degelo é aquele cujo gás quente é injetado pela linha de líquido e é mais usual para aplicações de temperaturas de evaporação de – 10º C.
Injeção de Gás Quente pelo Fundo do Evaporador:
Nomenclatura:
| (1) | PM 1: | válvula principal (função solenóide) |
| (2) | EVM: | piloto solenóide |
| (3) | NVRA: | válvula de retenção |
| (4) | 6F: | válvula de expansão manual |
| (5) | PM 3: | válvula principal de modulação |
| (6) | EVM: | piloto solenóide |
| (7) | CVP (LP): | piloto de pressão constante (alta pressão) |
| (8) | CVP (HP): | piloto de pressão constante (baixa pressão) |
| (9) | PM 1: | válvula principal ( função solenóide) |
| (10) | EVM: | piloto solenóide |
| (111) | NVRA: | válvula de retenção |
Na fase de refrigeração a válvula 9 está fechada e a válvula 5 está sendo modulada pelo piloto de pressão constante 7, que é ajustado a uma pressão mais baixa.
Na fase de degelo a válvula 1 se fecha e a válvula 9 se abre. Nesta fase a válvula 5 opera através do piloto de pressão constante 8, regulado a uma pressão superior, ~ 5 a 7 bar, para aproveitar melhor a energia para o degelo, enquanto o piloto solenóide 6 está fechado, bloqueando a operação do piloto 7.

A segunda forma de degelo é aquela cujo gás quente é injetado pela linha de sucção do evaporador e é empregada nos sistema em que a temperatura de evaporação é mais baixa, como – 35º C, onde pequenas perdas de pressão resultam em enormes quedas de temperatura.
Injeção de Gás Quente pelo Topo do Evaporador:
Nomenclatura:
| (1) | PM 1: | válvula principal (função solenóide) |
| (2) | EVM: | piloto solenóide |
| (3) | NVRA: | válvula retenção |
| (4) | 6F: | válvula de expansão manual |
| (5) | PML: | válvula principal de mínima queda de pressão |
| (6) | EVM (NC): | piloto sol. normalmente fechado |
| (7) | EVM (NO): | piloto sol. normalmente aberto |
| (8) | PM 1: | válvula principal (função solenóide) |
| (9) | EVM: | piloto solenóide |
| (10) | PM 1: | válvula principal de modulação |
| (11) | CVP (HP): | piloto de pressão constante (alta pressão) |
| (12) | NRVA: | válvula de retenção |
Na fase de refrigeração, apenas as válvulas 1 e 5 estão abertas, enquanto na fase de aquecimento as válvulas 1 e 5 se fecham e as válvulas 8 e 10 se abrem, permitindo a injeção de gás quente no evaporador. Note que o piloto 11 é ajustado para abrir somente com uma pressão maior, 5 a 7 barg, o que agiliza o processo de degelo.

Neste caso, a válvula solenóide 5 é uma válvula especial, que além de ser operada indiretamente pela pressão do gás quente, possui abertura em dois estágios. O que isso traz de benefícios?
No primeiro caso podemos usar uma válvula maior, que cause uma perda de carga bem pequena, sem termos que ficar limitados ao ΔP mínimo, exigido em válvulas servo-operadas. No segundo caso, a abertura em dois estágios evita a ocorrência de golpes de pressão na linha de sucção
momento do sistema retornar do processo de degelo para o de resfriamento. É importante lembrar que no final do degelo temos uma pressão no evaporador alta, em torno de 5 a 7 bar, enquanto que a pressão de sucção é de -0,07 barg (para evaporação de – 35º C), daí
possibilidade da ocorrência do golpe de pressão.
Alguns fabricantes que não possuem válvulas com este tipo de construção de abertura em dois estágios, orientam a montagem de uma linha em “by-pass” com a válvula 5, utilizando-se uma segunda válvula solenóide bem menor, normalmente válvulas com orifício de 3 a 6 mm, para serem acionadas primeiramente durante uns 2 a 3 minutos, de modo a equalizar as pressões
montante e a jusante da válvula solenóide principal. O transtorno disto é o custo adicional que
tem com a parte mecânica e elétrica de montagem e controle deste sistema complementar.
Comentários Adicionais sobre a Comparação entre os dois Sistemas de Degelo Apresentados:
O 2º método de degelo, injetando o gás quente pela linha de sucção do evaporador traz ainda mais duas vantagens sobre o outro método:
| - | Facilidade de arrastar óleo eventualmente parado no interior dos tubos do evaporador. |
| - | Evitar golpes de aríete (pressão) na linha, porque quando o gás quente é injetado na serpentina na sua parte superior atinge uma zona vazia de líquido, que permite a expansão do gás. Por outro, fato bem diferente ocorre quando o gás quente entre por baixo, pois sempre resta um pouco de amônia líquida no fundo do evaporador, mesmo fazendo-se a drenagem, e o gás quente encontra uma parede líquida na frente, acelerando-a e golpeando-a na primeira obstrução que encontrar, como por exemplo, uma válvula. |
- Facilidade de arrastar óleo eventualmente parado no interior dos tubos do evaporador.
- Evitar golpes de aríete (pressão) na linha, porque quando o gás quente é injetado na serpentina na sua parte superior atinge uma zona vazia de líquido, que permite a expansão do gás. Por outro, fato bem diferente ocorre quando o gás quente entre por baixo, pois sempre resta um pouco de amônia líquida no fundo do evaporador, mesmo fazendo-se a drenagem, e o gás quente encontra uma parede líquida na frente, acelerando-a e golpeando-a na primeira obstrução que encontrar, como por exemplo, uma válvula.
COMANDO DAS VÁLVULAS DO SISTEMA DE DEGELO AUTOMÁTICO
| FASES | DESCRIÇÃO |
VALV. SUCÇÃO 5 |
VALV. LÍQUIDO 1 |
VALV. GQ 8 |
VALV. DE ÁGUA |
VENTI- LADOR |
TEMPO (médio) |
| 1 | RESFRIAMENTO | A | A | F | F | L | - |
| 2 | DRENAGEM | A | F | F | F | L | 15 |
| 3 | INJEÇÃO DE GAS QUENTE |
F | F | A | F | D | 30 |
| 4 | LAVAGEM DO EVAPORADOR | F | F | A | A | D | 5 |
| 5 | DESCANSO | F | F | F | F | D | 5 |
| 6 | INÍCIO RESFRIAMENTO | A | A | F | F | D | 5 |
Obs: Ajustando o piloto 11 na pressão de 5 ~ 7 bar, a válvula de pressão constante 10 se abre e mantém a pressão do EV nesta faixa, condensando o gás quente na temperatura de ~ +15ºC.
EFEITO DA PERDA DE CARGA NOS SISTEMAS DE REFRIGERAÇÃO
Válvulas, conexões, tubulações, curvas e outras singularidades causam perdas de pressão na instalação e reduzem a capacidade de refrigeração. Assim, o correto dimensionamento destes elementos é muito importante e uma atenção especial deve ser dada às válvulas de controle montadas nas linhas de sucção. Note na tabela abaixo que uma válvula servo-operada que normalmente trabalha com um DP de 0,20 bar, daria diferentes perdas dependendo da temperatura de evaporação que estivesse trabalhando:
| TEMP. EVAPORAÇÃO ºC |
PERDA DE CARGA EM PRESSÃO |
PERDA DE CARGA EM TEMPERATURA |
PERDA DE CAPACIDADE (%) |
| 0 | 0,20 bar | 1,3º C | 4,9 |
| -10 | 0,20 bar | 1,8º C | 7,6 |
| -35 | 0,20 bar | 4,6º C | 27,9 |
Veja abaixo uma foto de um “skid” de uma estação de válvulas para degelo automático:







